Effizienz und Zuverlässigkeit von Solarsystemen verbessern

Solaranlagen auf Spitzenleistung trimmen

Im Gegensatz zur konventionellen Stromerzeugung oder zur Windkraft kann die Solarenergie sowohl im großen Maßstab als auch in kleineren Siedlungsgebieten genutzt werden. Onsemi bietet Silizium-IGBTs mit Nennspannungen von 600 und 650 V an, die sich ideal für Solaranlagen in Wohngebäuden eignen.

Bild: iStock, Kar-Tr / anatoliy_gleb / petovarga
18.09.2024

Die Photovoltaik spielt eine Schlüsselrolle bei der Reduzierung von Emissionen und der Verringerung der Abhängigkeit von fossilen Brennstoffen. Laut der Internationalen Energieagentur wird in den nächsten fünf Jahren ein Großteil der neuen Stromerzeugungskapazität aus erneuerbaren Quellen stammen, wobei 96 Prozent auf Photovoltaik und Windkraft entfallen.

Ein klarer Vorteil der Solarenergie ist, dass sie im Gegensatz zur herkömmlichen Stromerzeugung oder zur Windkraft in großem Maßstab als auch in kleineren Wohngebieten genutzt werden kann. Im Jahr 2022 machte der Ausbau von Solaranlagen für Kleingebäude 23 Prozent des weltweiten Zuwachses an Solarkapazität aus.

Solaranlagen für Klein- und Gewerbegebäude bringen Nutzern viele Vorteile. Die Systeme bieten eine konstante, saubere und erneuerbare Energiequelle, die sich zum Betrieb von allerlei Geräten, zum Aufladen von Elektrofahrzeugen und sogar zur Rückspeisung überschüssigen Stroms in das Netz nutzen lässt. Darüber hinaus ermöglichen sie es dem Anwender sich selbst zu versorgen und die Stromversorgung auf abgelegene Gebiete ohne Zugang zum Stromnetz auszuweiten. In diesem Beitrag untersuchen wir die Hauptbestandteile eines Solarsystems für Klein- und Gewerbegebäude und die positiven Einflüsse der Leistungselektronik-Bauelemente auf die Effizienz, Zuverlässigkeit und Kosteneffizienz der Systeme.

Solarwechselrichter in klein

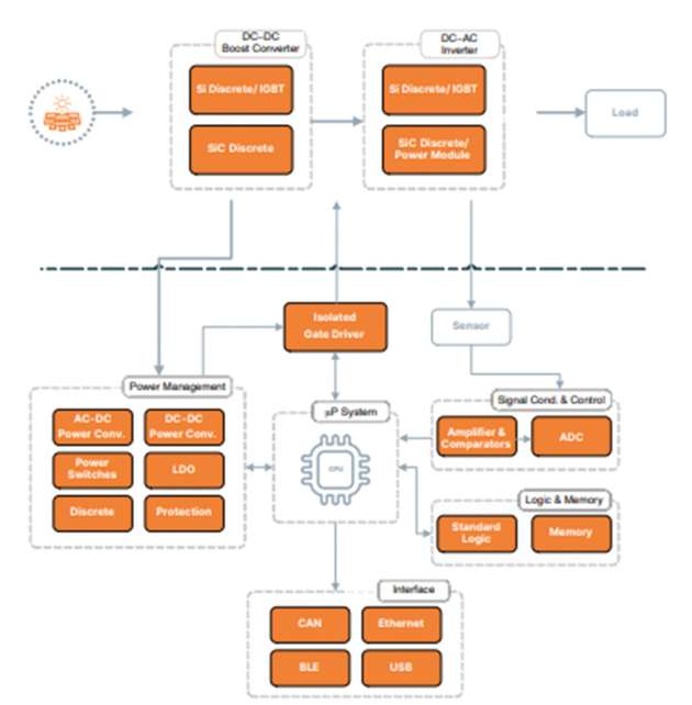
Ein Solarwechselrichter für Klein- und Gewerbegebäude besteht aus einer Reihe von PV-/Solar-Modulen, die eine variable Gleichspannung erzeugen. Der DC/DC-Aufwärtswandler hebt die Spannung mittels MPPT (Maximum Power Point Tracking) auf ein Betriebsniveau für den DC-Zwischenkreis/-Link an. Diese Methode optimiert die eingefangene Energie basierend auf der Intensität und Ausrichtung des Sonnenlichts im Tagesverlauf. Schließlich wandelt ein 1-Phasen-DC/AC-Wechselrichter die Zwischenkreisspannung (<600 VDC) des Solarmoduls in eine Ausgangs-Wechselspannung (120 bis 240 V) um.

Unter den verschiedenen Arten von Solarwechselrichtern für Wohngebäude sind Mikro- und String-Wechselrichter am weitesten verbreitet. In einem Mikro-Wechselrichter-Solarsystem werden mehrere DC/AC-Wechselrichter eingesetzt, die jeweils mit einem einzelnen Solarpanel verbunden sind und eine Leistung von bis zu 1 kW erzeugen, wobei der Spannungspegel jedes Panels einzeln überwacht wird. Mikro-Wechselrichtersystemen sind daher einfach zu skalieren, falls die Nachfrage in Zukunft steigen sollte.

Alternativ kombiniert ein String-Wechselrichtersystem die Eingänge mehrerer in Reihe geschalteter Solarpanels, um mehrere 100 V zu liefern. String-Wechselrichtersysteme sind kostengünstiger als Mikro-Wechselrichtersysteme, die für jedes Modul einen Wechselrichter erfordern. Zu beachten ist, dass der Anschluss mehrerer Solarmodule im Vergleich zu einem Mikro-Wechselrichtersystem zu einem geringeren Wirkungsgrad führt, da die Leistung des gesamten Systems beeinträchtigt wird, wenn ein Modul weniger Licht erhält als die übrigen in der Reihe.

Der Wirkungsgrad von String-Wechselrichtersystemen verbessert sich durch einen Leistungsoptimierer – einen DC/DC-Wandler mit integriertem MPPT. Er wandelt die variable Gleichspannung der Solarmodule in eine einheitliche Gleichspannung um und sorgt dafür, dass eine niedrige PV-Leistung eines Moduls den Wirkungsgrad des gesamten Systems nicht beeinträchtigt.

Batterie-Energiespeichersystem

Ein entscheidender Bestandteil vieler Solarsysteme ist das Batterie-Energiespeichersystem (BESS). Die Energie wird dann aufgefangen, wenn sie am wenigsten benötigt wird, zum Beispiel tagsüber, wenn die Bewohner außer Haus sind. BESS speichern diese Energie in einer Lithium-Ionen- oder Blei-Säure-Batterie, so dass sie am Abend, wenn die Bewohner zuhause sind, genutzt werden kann. Für den Anschluss des BESS an das Solarsystem wird ein bidirektionaler Wandler verwendet. Er lädt die Batterie auf, wenn die Solarmodule Strom erzeugen, und nachts (wenn sie keine Energie erzeugen) gibt der Wandler die gespeicherte Energie aus den Batterien frei.

Die Möglichkeit, Energie vor Ort zu speichern, gibt Verbrauchern ein beruhigendes Gefühl, da ihnen im Falle einer Stromknappheit oder eines Netzausfalls eine Reservestromquelle zur Verfügung steht. Darüber hinaus lassen sich modulare BESS leicht erweitern, ohne dass das bestehende System wesentlich verändert werden muss.

Bidirektionaler Wandler

Der bidirektionale DC/DC-Wandler übernimmt das Laden und Entladen der Batterie im BESS. Hier kommt eine isolierte CLLC-Resonanztopologie oder eine duale aktive Brücken-Buck-Boost-Topologie zum Einsatz. Sie nutzt Nullspannungsschalten (ZVS; Zero Voltage Switching), um den Wirkungsgrad zu erhöhen, und unterstützt einen breiten Bereich von Ein- und Ausgangsspannungen. Darüber hinaus bietet sie den Vorteil, dass die Sicherheit durch Trennung des Batteriesatzes vom Solarpanel gewährleistet ist.

DC/AC-Wechselrichter

Für Wohnanlagen und Gewerbegebäude bieten sich Wechselrichter mit verschiedenen Topologien an, zum Beispiel der HERIC-H6.5-Wandler, der auf dem IGBT-Modul NXH75M65L4Q1 von Onsemi basiert. Durch den Wegfall des Transformators reduzieren sich bei diesem Design Gewicht, Größe und Kosten des Systems. Auch die Leckströme verringern sich, die durch die Gleichtaktspannung (CM) entstehen und die parasitären Kapazitäten des Solarmoduls beeinflussen. Insgesamt ist der Wirkungsgrad dabei höher als bei einem H-Brücken-Ansatz. Es wird empfohlen, eine 3-Level-Topologie wie diese für 1- als auch 3-phasige Anwendungen zu verwenden. Dies reduziert Verzerrungen und sorgt für eine stabilere Ausgangsspannung.

DC/DC-Boostwandler

In Wohnanlagen wird häufig ein einzelner DC/DC-Aufwärtswandler als wichtigste nicht isolierte Topologie verwendet. Der Flyback-/Sperrwandler hingegen wird bevorzugt, wenn eine Isolierung erforderlich ist. Beide Topologien sind kostengünstig und benötigen nur wenig Platz.

IGBTs für Solaranlagen in Klein- und Gewerbegebäuden

Onsemi bietet Silizium-IGBTs mit Nennspannungen von 600 und 650 V an, die sich ideal für Solaranlagen in Wohngebäuden eignen. Die IGBTs basieren auf der FS4-Technologie (Field Stop 4) mit schmaler Mesa und breiter Grabenbreite, die sich durch Latch-Immunität auszeichnet und die Gate-Kapazität reduziert. Die Field-Stop-Schicht erhöht die Sperrfähigkeit und reduziert die Dicke der Driftschicht, wodurch die Leitungs- und Schaltenergieverluste auf weniger als 30 μJ/A sinken. Ein dünnerer IGBT-Chip verringert den Wärmewiderstand, und eine schmalere Mesa erhöht die Leistungsdichte, so dass derselbe IGBT-Strom über ein kleineres Gehäuse gehandhabt wird.

Das FS4-IGBT-Design bietet in einem 4kW-Boost-/Aufwärtswandler im Vergleich zu Wandlern, die auf FS3-Designs basieren, eine verbesserte Energieeffizienz bei geringer Last und ist genauso leistungsfähig wie andere konkurrierende Lösungen.

Vergleicht man FS3- mit FS4-IGBTs, zeigt sich, dass letztere einen um 0,13% höheren maximalen Wirkungsgrad und eine um 0,08 Prozent höhere Gewichtseffizienz aufweisen, was letztlich die Solarstromerzeugung optimiert.

FS4-IGBTs von Onsemi wie der NXH75M65L4Q1, eignen sich für Solarwechselrichter in Wohngebäuden, bei denen ein ausgewogenes Verhältnis zwischen Kosteneffizienz, Leistungsfähigkeit und Zuverlässigkeit erforderlich ist. Diese IGBTs sind hier eine bewährte Option, gestützt durch den guten Ruf von Onsemi in Bezug auf diese Aspekte und eine robuste Lieferkette.

Entwicklung von PV forcieren

Das Unternehmen Onsemi bietet zahlreiche Produkte und Tools, die die Auswahl von Komponenten für Solaranlagen erleichtern. Dazu gehört die gesamte notwendige Dokumentation (Benutzerhandbücher, Stücklisten, Gerber-Dateien usw.), um die Produktentwicklung zu beschleunigen. Hinzu kommen SPICE-Modelle für Entwickler, die eine eingehende Systembewertung/-entwicklung durchführen möchten. Die SPICE-Modelle helfen bei der Analyse des Sperrverzögerungsverhaltens und der parasitären Effekte von Schaltbauelementen auf verschiedenen Ebenen (Schaltung, Modul und Chip). Sie unterstützen auch die thermische Simulationen, um Selbsterwärmungseffekte zu untersuchen.

Fazit

Solaranlagen in Wohnhäusern, Gewerbegebäuden oder im Industrieumfeld sind ein bedeutsamer Fortschritt im Bereich nachhaltige Energielösungen, da sie Nutzern die Möglichkeit bieten, sauberen, erneuerbaren Strom zu erzeugen. Da die weltweite Nachfrage nach Solarenergie weiter steigt, wird es wichtiger, Wirkungsgrad, Zuverlässigkeit und Kosteneffizienz dieser Systeme zu optimieren.

Bildergalerie

  • Solarwechselrichter für Klein- und Gewerbegebäude

    Solarwechselrichter für Klein- und Gewerbegebäude

    Bild: iStock, anatoliy_gleb

  • Blockdiagramm einer Solarinfrastruktur von der Erzeugung bis zum Stromtransport.

    Blockdiagramm einer Solarinfrastruktur von der Erzeugung bis zum Stromtransport.

    Bild: iStock, petovarga

  • Blockdiagramm eines Solarwechselrichters für Klein- und Gewerbegebäude.

    Blockdiagramm eines Solarwechselrichters für Klein- und Gewerbegebäude.

    Bild: Onsemi

  • Blockdiagramm eines Mikro-Wechselrichtersystems (links) und eines String-Wechselrichtersystems (rechts)

    Blockdiagramm eines Mikro-Wechselrichtersystems (links) und eines String-Wechselrichtersystems (rechts)

    Bild: Onsemi

  • Die H6.5-Topologie eignet sich für Solarwechselrichter in Klein- und Gewerbegebäude.

    Die H6.5-Topologie eignet sich für Solarwechselrichter in Klein- und Gewerbegebäude.

    Bild: Onsemi

  • Wirkungsgrad von FS4-IGBTs in einem 4kW-Aufwärtswandler

    Wirkungsgrad von FS4-IGBTs in einem 4kW-Aufwärtswandler

    Bild: Onsemi

Firmen zu diesem Artikel
Verwandte Artikel